李怡的閱讀心得
今年一月王偉雄指出李怡的〈順勢而行,還是以理抗勢〉涉嫌抄襲,李怡以狡辯回應,更曲解王偉雄言論,我在〈李怡的抄襲與狡辯〉一文已有詳盡記錄。後來在某則Facebook帖文見到有留言指李怡另一篇關於卡繆《反抗者》的文章抄襲,亦在〈抄文收課金〉的附錄列出對比(該文主角不是李怡)。
早前我想查《反抗者》的一些內容時,發現李怡在其他地方同樣抄襲,今次是他在《香港電台》的節目《一分鐘閱讀》。我之前已說了「抄襲者被揭發的時候,往往已非初犯」,自然不感到意外,但既然找到了,就留個記錄。我得寫清楚這一點,以免李怡的支持者以為我花很多時間查他有否抄襲——事實上我大約在兩個月前發現,因為覺得不太重要,但又好像應該留個記錄,一直拖延至今(另一原因是瀏覽器開了太多分頁需要清理一下)。
順帶一提,有支持李怡的KOL會因為《立場新聞》轉載王偉雄那篇文章,而宣佈停止轉載《立場新聞》——而王偉雄當時只不過是「列出兩文極度相似的部份,讓讀者自行判斷是否抄襲」,甚至沒有任何評論。老實說我有點怕,所以先說清楚好了︰如果你認為我有寫錯,不妨逐點指出;如果只是不想面對李怡抄襲一事,請略過不讀,無須勉強。
本文討論李怡抄襲,與其文章內容好壞無關,我的要求也很簡單︰希望李怡承認抄襲、不再抄襲。
上面說了,李怡在《一分鐘閱讀》關於《反抗者》兩集的內容(2823和2824,亦可參考《經濟通》的轉載)再次抄襲,而且抄襲得比〈要做一個反抗者嗎?〉更為徹底。
例如文章第一句就跟博客來網站上的介紹(應由出版社提供)第一句非常相似(以下並列句子時,第一句出自李怡文章,第二句為原文句子)︰
- 良心與反抗,是我們社會最缺乏的、被複雜體制綁架的人道價值與思辨,卡繆給了我們文學、思潮與歷史行動上的辯證與總結。
- 良心與反抗,是當代台灣社會最缺乏的、最被重層複雜體制綁架的人道價值與思辨,卡繆給了我們文學、思潮與歷史行動上的辯證與總結。
又例如以下這一段,除了第一句外,其餘內容跟博客來的介紹完全相同(不信的話請自行複製相關段落搜尋︰
- 作為成長於兩次世界大戰間的文學大師,卡繆面對世界劇烈變動,無可避免地去探究為何文明的發展卻帶來了巨大的破壞。他的作品《異鄉人》及《薛西弗斯的神話》思索個人面對生命的處境,因理想和現實的落差造成了荒謬感,以及個人如何面對這種荒謬。對人世充滿熱情的卡繆並不滿足於此階段的答案,他接著更進一步去討論,從個人進到與他人的關係、人類群體社會時,該又如何面對群體生命的挑戰,是更入世、更社會性的思考。
- 這位成長於兩次世界大戰間的文學大師,面對世界劇烈變動的景況,無可避免地去探究為何文明的發展卻帶來了巨大的破壞。他的作品《異鄉人》及《薛西弗斯的神話》思索個人面對生命的處境,因理想和現實的落差造成了荒謬感,以及個人如何面對這種荒謬。對人世充滿熱情的卡繆並不滿足於此階段的答案,他接著更進一步去討論,從個人進到與他人的關係、人類群體社會時,該又如何面對群體生命的挑戰,是更入世、更社會性的思考。
其後的「三大難題」同樣出自書籍介紹文字,我就不再抄出來了。
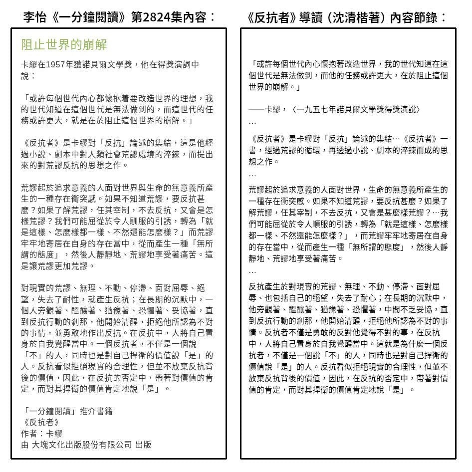
而〈阻止世界的崩解〉(第2824集)的內容,則跟〈要做一個反抗者嗎?〉一樣抄襲沈清楷為《反抗者》所寫的導讀並略作修改。一開始的引言跟沈清楷那篇導讀引用的內容完全相同,不過先不視作抄襲好了,反正接下來每段均是抄襲。為方便閱讀,我直接把李怡的短文跟沈文相關段落放在同一圖片對比。如果需要文字版本,請參考附錄。

港台網頁並無顯示發佈日期,不過從李怡的Facebook帖文看來,應該是2014年5月20日左右,比2014年6月發表的〈要做一個反抗者嗎?〉稍早一點。相比之下,《反抗者》於2014年4月出版,網絡時光機記錄亦顯示2014年5月1日博客來網站上已有相關文字。
無論比較先後次序抑或文章完整程度,李怡抄襲可謂證據確鑿。有趣的是,〈阻止世界的崩解〉及〈要做一個反抗者嗎?〉雖抄襲相同文章,但用字略有不同,看來還是經過「潤色」。至於有何異同,就留給各位自行發掘好了。
我並未有系統查看李怡的各篇內容(也不打算花這個時間),僅在港台網站隨手多看幾篇,發現也有其他抄襲現象。
例如介紹湊佳苗 《白雪公主殺人事件》的〈白雪公主殺人事件〉和〈嗜血媒體的輿論公審〉(2883及2884集)幾乎只需要參考博客來網站上的內容簡介和推薦文(小葉日本台的〈 你我都可能是「曾參殺人」的兇手〉)就能寫出來,用字極為相似。
又例如講述尼采——也許是《超譯尼采》——的〈真正博學必能出淺入深〉(第2820集)中,簡介《人性的,太人性的》和《查拉圖斯特拉如是說》的一段內容應出自《維基百科》的「尼采」條目。我認為只要不是寫較嚴謹的文章,從《維基百科》引用一些常見的說法和定義尚可接受,不過此處複製了簡介尼采這兩本書的文字又不加出處就有點踩界了。
當然我也不是指控李怡全部介紹均為抄襲,例如我搜尋過李怡介紹〈《群己權界論》和《法意》〉(第4491集)的文字,未見有抄襲跡象。不過上面說了,我沒空有系統去搜索比較李怡的抄襲比率,亦認為這不重要。
為免冤枉好人,我也想了一些為李怡開脫的理由,再查看是否成立。
一,「節目時間短,沒有篇幅說明來源」(這是李怡那個「自古以來寫流暢文章都不註出處」的變種)。
然而他在〈《鼠疫》對現代人的啟示〉(第4339集)引用中大哲學系教授劉國英的文字,他第一句就說「在網上讀到中文大學哲學系教授劉國英一段關於小說《鼠疫》的解讀文字,我覺得很有意思」,這說法恐怕難以成立。
二,「節目只是介紹書籍,抄襲可能是港台製作人員的問題」。
節目介紹如下︰
在《一分鐘閱讀》中,各主持暢談他們的讀書心得,分享他們從書中獲得的知識。希望大家每天用少許時間,在這裡,保證您收獲豐富。
根據這個簡介,聽眾讀者可以合理假設節目內容是主持的讀書心得,而非製作人員提供。此外,我認為用上出版社的作者簡介尚可接受(畢竟作者背景不算於書本內容),而近乎搬字過紙使用出版社提供的內容介紹,就令人懷疑主持到底有否把書讀完(感覺有點偷懶),至於把推薦文的內容據為己有,便不能不說是明顯抄襲兼有欺騙之嫌了。
我對比了其他主持人的節目,例如陳煩介紹《那些男孩教我的事》(第4634集)、馬家輝介紹《葡萄酒的世界史》(第324集,節目內容較文字長得多)、岑逸飛介紹《少,但是更好》(第4583集)等,均未見上述問題。或許這是巧合,或許我對比得不夠多,有興趣的讀者請自行再搜尋一下。
再退一步說,假設李怡只是讀別人幫他寫的稿,即使避過了抄襲的罪名,他仍然欺騙了聽眾讀者,令人以為那是他自己的讀書心得。
必須強調,我不是說李怡抄襲就十惡不赦,然而他上次以狡辯回應抄襲,又有那麼多人支持,對公共討論屬極壞示範,再次希望他和其支持者回頭是岸(雖然要是繼續堅持沒錯我也沒法子)。
最後寫點關於讀書的感想,可以略過。
自問不算讀得太多書,可是每本我引用、推薦的書都老老實實讀過,也許讀得不夠好不夠深入,寫出來無甚洞見,可至少不是靠書皮學。
我猜任何人都經歷過「覺得書讀得多讀得快便好」的階段,但書讀多了就會發現這些數字都無意義,一來世上總有讀得比你快、深、廣的人,水平程度花一輩子也無法企及;二來見到書讀得膚淺的人甚多(例如讀了整本《自私的基因》也可以望文生義去理解書名),不免擔心自己屬其中之一;三來每個人讀每本書的目的不盡相同,比較沒甚麼意義;最後就是書根本讀不完。
既然如此,最好還是對自己誠實一點,讀了多少說多少,不用吹水。更重要是嘗試過才推介,無論是書、電影、音樂抑或食物,都是一樣道理。
甚至也不一定要讀書,我特別喜歡友人郭梓祺幾年前世界閱讀日寫的這段︰
說看書有助擴闊眼界和想像,認識人和自己在世界的位置,當然對,但盲目吹噓閱讀多好,對根本沒空或與書無緣的人而言,也可以是奢侈又離身的事,只徒添憎厭或自卑。有時不小心這樣壓了人,想起就覺得不應該。
然則「世界閱讀日」又有何意義呢?退一百步想,閱讀說不定像吃橙,好味、便宜、有益,喜歡吃橙的人都知道,但世上就是有人不吃橙。都是緣分。
偏偏有人裝吃橙,奇怪。
附錄︰李怡〈阻止世界的崩解〉抄襲對比
第一項出自李怡的文章,第二項出自沈清楷為《反抗者》所寫的導讀。
第二段
- 《反抗者》是卡繆對「反抗」論述的集結,這是他經過小說、劇本中對人類社會荒謬處境的淬鍊,而提出來的對荒謬反抗的思想之作。
- 《反抗者》是卡繆對「反抗」論述的集結…《反抗者》一書,經過荒謬的循環,再透過小說、劇本的淬鍊而成的思想之作。
第三段
- 荒謬起於追求意義的人面對世界與生命的無意義所產生的一種存在衝突感。如果不知道荒謬,要反抗甚麼?如果了解荒謬,任其宰制,不去反抗,又會是怎樣荒謬?我們可能屈從於令人馴服的引誘,轉為「就是這樣、怎麼樣都一樣、不然還能怎麼樣?」而荒謬牢牢地寄居在自身的存在當中,從而產生一種「無所謂的態度」,然後人靜靜地、荒謬地享受著痛苦。這是讓荒謬更加荒謬。
- 荒謬起於追求意義的人面對世界,生命的無意義所產生的一種存在衝突感。如果不知道荒謬,要反抗甚麼?如果了解荒謬,任其宰制,不去反抗,又會是甚麼樣荒謬?…我們可能屈從於令人順服的引誘,轉為「就是這樣、怎麼樣都一樣、不然還能怎麼樣?」,而荒謬牢牢地寄居在自身的存在當中,從而產生一種「無所謂的態度」,然後人靜靜地、荒謬地享受著痛苦。
第四段
- 對現實的荒謬、無理、不動、停滯、面對屈辱、絕望,失去了耐性,就產生反抗;在長期的沉默中,一個人旁觀著、醞釀著、猶豫著、恐懼著、妥協著,直到反抗行動的剎那,他開始清醒,拒絕他所認為不對的事情,並勇敢地作出反抗。在反抗中,人將自己置身於自我覺醒當中。一個反抗者,不僅是一個說「不」的人,同時也是對自己捍衛的價值說「是」的人。反抗看似拒絕現實的合理性,但並不放棄反抗背後的價值,因此,在反抗的否定中,帶著對價值的肯定,而對其捍衛的價值肯定地說「是」。
- 反抗產生於對現實的荒謬、無理、不動、停滯、面對屈辱、也包括自己的絕望,失去了耐心;在長期的沉默中,他旁觀著、醞釀著、猶豫著、恐懼著,中間不乏妥協,直到反抗行動的剎那,他開始清醒,拒絕他所認為不對的事情。反抗者不僅是勇敢的反對他覺得不對的事,在反抗中,人將自己置身於自我覺醒當中。這就是為什麼一個反抗者,不僅是一個說「不」的人,同時也是對自己捍衛的價值說「是」的人。反抗看似拒絕現實的合理性,但並不放棄反抗背後的價值,因此,在反抗的否定中,帶著對價值的肯定,而對其捍衛的價值肯定地說「是」。
(原刊於Medium)