把騙子當英雄︰「掠奪型出版商」竟變「第三方獨立機構」?
早前看到這則 Facebook 貼文¹,現時已有488次分享︰

這位鐘源合金和重金屬不分、不了解研究方法有問題等等,在此就不詳述,容我先引用偉恩州立大學醫學院(Wayne State University School of Medicine)外科教授 David Gorski 的計算講述其中一點。
千多個粒子?
這篇「論文」宣稱發現了各種疫苗中的「污染物」,參考其表三可見,作者在其中一款疫苗中發現的「污染物」數量為「1821個粒子」(各款疫苗相應數字為2至2723不等),聽起來很嚇人。
不過 Gorski 提醒我們,這是在20微升(即0.00002公升)溶液內的含量,以一公升計算的話,「污染物」粒子有9,105萬個,看來更可怕了,但溶液本身有6.023×10²³個粒子,換言之比例是0.000000000000015%。²
英國皇家藥劑學會旗下的 The Pharmaceutical Journal 報道,歐洲藥品管理局(EMA)亦批評這項研究,指其未能提供疫苗質素受損的證據。EMA表示,多種元素的痕跡四處可見,包括空氣、水和食物之中,經常由我們的身體處理,因此在藥物中找到微量無機粒子並不罕見,而疫苗的製作過程設計確保這些微量元素遠低於危險水平。³(原本寫為「安全水平」,意指遠在安全要求的水平之下,即非常安全,譯成「危險水平」意思較為清晰。)
學術岀版騙子
但我今次想說的不是反疫苗分子如何抽離脈絡、誤解研究之類的家常便飯,而是那個所謂「第三方獨立機構」MedCrave Group。
事實上那不是甚麼「第三方獨立機構」,而是一個掠奪型出版商(predatory publisher),即以濫用「開放獲取」(open access)模式出版期刊,向作者收取出版費用,但未有如真正的學術期刊般提供編輯和出版服務,例如不會評審內容。這基本上只是透過出版費用賺錢的一盤生意,甚至可以稱之為騙局,因為他們出版的並非真正學術期刊,卻可能包裝成國際期刊,令學者被騙,而且由於內容公開,更可能誤導大眾(今次正是個好例子)。
2013年10月,《科學》刊出科學記者 John Bohannon 的報道,記述了他測試收費開放獲取期刊的過程。⁴ Bohannon 向304份收費開放獲取期刊提交假的科學論文,而據他所言,那些論文有明顯的錯漏,應立即被編輯或評審員拒絕刊登,但有測試中有60%期刊仍然接納論文,顯示這些期刊宣稱的「同行評審」過程有問題。
「掠奪型出版商」一詞由科羅拉多大學丹佛分校圖書管理員及研究員 Jeffrey Beall 創造,他更整理了一個「掠奪型出版商清單」,讓學術界避免中招。雖然2017年1月 Beall 關閉網誌及移除清單內容,但網上仍然有備份,MedCrave 榜上有名。⁵
Beall 的清單雖獲廣泛使用,值得參考,但並非沒錯。Bohannon 的測試顯示,Beall 的清單上有82%期刊中招刊登論文,這代表有18%期刊至少懂得基本的評審,拒絕了測試的論文。另外也有評論認為,Beall 把出版商放進清單時,應提供更確實的證據,否則不夠公正。⁶
所以我們不應盡信 Beall 的清單,得看看 MedCrave 做過甚麼(好)事。
論文放蛇
科學學術編輯 John H. McCool 去年4月曾撰文講述自己投稿到期刊 Urology & Nephrology Open Access Journal(UNOAJ)的經歷⁷︰他的論文是一篇病例報告,講述一個男人發展出 “uromycitisis”(又拼作 “uromysitisis”)這個病 — — 只是根本沒有這個病,內容建基於電視劇《宋飛正傳》(Seinfeld)其中一集(The Parking Garage),連作者及機構名字都來自電視劇角色,引用論文亦是虛構。⁸
簡單 Google 一下,應該不難查出論文是個惡作劇⁹,不過 UNOAJ 還是刊登了,相信這本期刊的編輯(如果存在)沒有仔細看過論文。出版商是誰?正是本文主角 MedCrave。¹⁰
MedCrave 旗下另一「期刊」 International Journal of Molecular Biology: Open Access 在去年6月,同樣刊登了一篇假論文,今次這篇是關於 “midi-chlorians” — — 來自《星球大戰》的虛構微生物 — — 作者名稱為「麥佐治盧卡斯」(Lucas McGeorge) — — 自然是暗指《星球大戰》導演佐治盧卡斯。¹¹
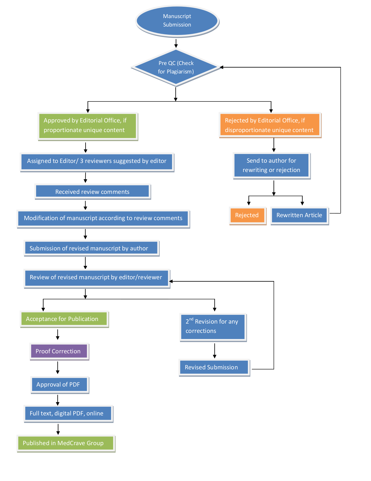
我們不妨再看一下 MedCrave 放到網上的「同行評審流程圖」¹²︰

根據上圖,一篇論文在甚麼情況下會被拒絕刊登?答案僅得一個︰論文太少原創內容,而作者拒絕重寫論文。否則的話,他們的編輯和評審員(如有)最多只會建議作者修改。
這個故事教訓我們,不要見到有論文符合自己立場就如獲至寶,因為坊間有很多劣質學術期刊和論文。另外,不要胡亂描述自己不認識的機構,誤稱為甚麼權威,否則會鬧岀「掠奪型岀版商變第三方獨立機構」的笑話。
相關文章︰


註︰
- https://www.facebook.com/untoldtruth2012/posts/1575463815907991
- 詳情可到 Gorski 的網誌閱讀。
- Researchers find metal impurities in vaccines, but European regulator challenges study (The Pharmaceutical Journal)
- Who’s Afraid of Peer Review? (Science)
- Beall’s List: Potential, possible, or probable predatory scholarly open-access publishers (Backup)
- Open Access “Sting” Reveals Deception, Missed Opportunities (The Scholarly Kitchen)
- John H. McCool: Seinfeld-themed case report on “uromycitisis” published by fake urology journal
- Allegedly Legitimate Journal Publishes ‘Case Study’ Based Entirely on a ‘Seinfeld’ Episode (Snopes)
- 連《維基百科》的 “The Parking Garage” 條目也提到 “uromysitisis” 是虛構疾病。
- MedCrave Online Journal of Urology & Nephrology Open Access Journal
- Predatory Journals Hit By ‘Star Wars’ Sting (Discover)
- 圖片來自︰http://medcraveonline.com/pdf/publishing-process-flowchart.pdf
